聊城市人民政府
聊城市科学技术局
无障碍阅读
关怀版
返回首页
首页
>
政务公开
>
会议解读
名
称
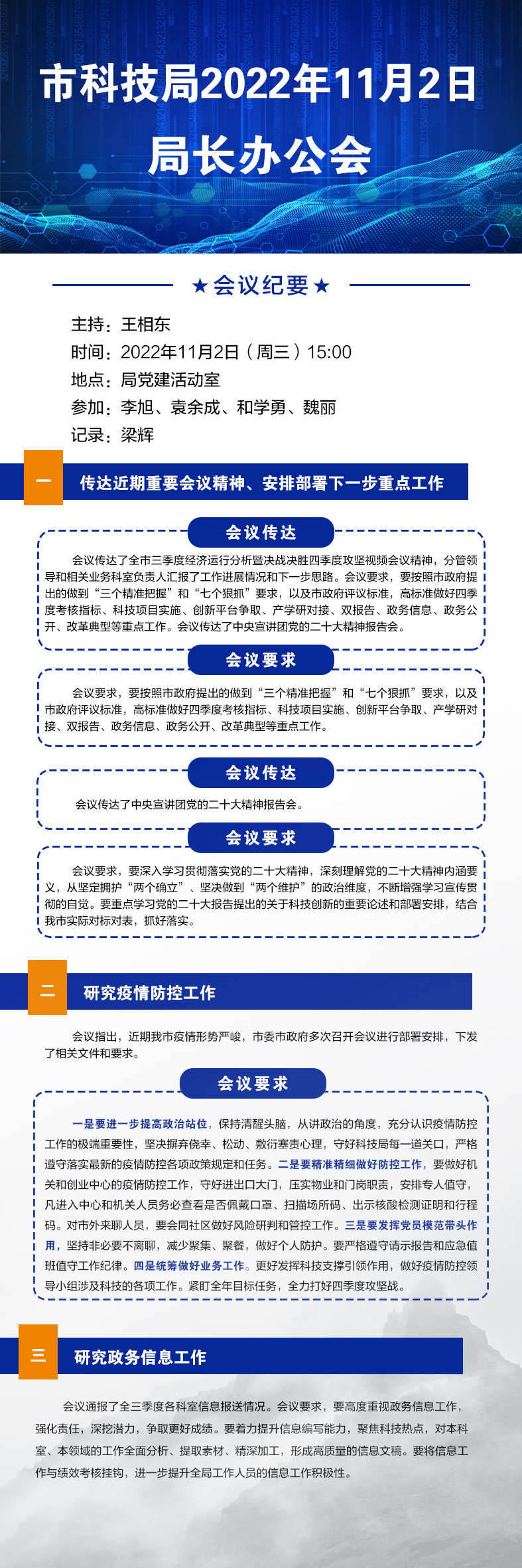
市科技局2022年11月2日局长办公会图文解读
索
引
号
113715000044280554/2022-4409202
发
布
日
期
2022-11-07
发
文
单
位
市科技局
市科技局2022年11月2日局长办公会图文解读
字号:
大
中
小
打印整页
打印内容
分享
详见附件
扫码使用手机浏览本页内容
相关附件
市科技局2022年11月2日局长办公会图文解读.jpg
部门会议
市科技局2022年11月2日局长办公会会议纪要
目录导读